为积极践行社会主义核心价值观,助力学校文明校园创建,加强学院学风建设,帮助同学们把握考研形势,科学掌握备考方法。农学院学生会结合同学们的学习、生活实际需要,4月24日晚7点,在农学院4001组织开展考研经验分享会。参会人员主要为大二大三的学生骨干,本次会议邀请到了三位优秀的学长学姐,分享他们考取研究生的成功经验以及研究生推免有关的流程。
玉外,农学院第44届学生会执行主席,目前已推免至西北农林科技大学。
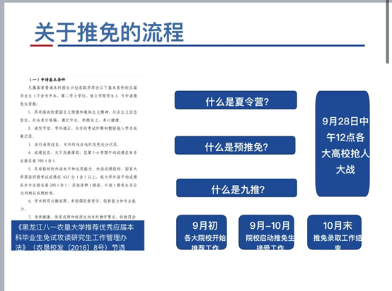
玉外从保研申请条件,遴选办法,保研时间规划,夏令营途径和投递战略,四个方面向同学们分享了自己的经验。关于研究生推免,能力考核内容包括:科研成果奖;科技发明与专利;学术著作、学术论文;主持并完成省级以上大学生创新创业项目;获得省级以上各类专业竞赛、创新创业竞赛奖励等。她指出,3-5月为信息收集阶段,查询目标学校,记录该学校近两年夏令营、预推免时间和要求,可以做初步的准备。5-7月应当及时关注相关学校夏令营信息,记录填报时间和需要准备的材料。9月初-9月28日进行预推免填报、准备、面试。玉外提醒同学们要注重成绩,特别是第一课堂成绩占90%,科研占10%,鼓励大家认真学习。社会实践,让大家注重团队协作和机会,多参加多体验。在结束时,寄语即将面临考研的同学们,“路虽远,行则将至。事虽难,做则必成”。





谷全伟,农学院党建工作中心副主任,目前已推免至南京农业大学。
谷全伟从择校,推免的流程,夏令营的经验三个方面为同学们进行讲解。他提到,推免注重前期的积累,综合能力,英语水平,科研能力等。考研注重厚积薄发,英语水平的发挥和现场面试的表现。他以南京农业大学为例详细为同学们讲解了近两年考取硕士研究生的报录比和复试要求,同时还与大家分享了制定时间规划的重要性,不要让自己的大学生活碌碌无为。最后,谷全伟寄语在座同学们“贵有恒,何必三更眠五更起,最无益,莫过一日曝十日寒”。希望同学们能够坚定自己的内心,相信自己,愿你我都能顶峰相见!





于洋,农学院第四届第二课堂服务中心主任,目前已考取黑龙江八一农垦大学硕士研究生。
于洋从考研前期的准备,政治英语的复习,复试前的准备工作三个方面为同学们进行讲解。她提到,前期的准备工作需要确定好心仪院校,找好官网考研大纲,询问已经上岸的师兄师姐去寻找资料。她强调:“无论你选择什么院校,考上了才是研究生,一定选择自己最适合的学校”。同时,她也分享了考研英语和政治比较好的资料和专业的老师,提醒大家在考研的过程中也要保持良好的心态,积极的面对生活,多运动,多与人沟通。最后,于洋希望同学们能够找到一条最适合自己的道路,坚定不移的走下去,不负青春,不负自我。






本次考研经验分享交流会的开展,沿袭了买球赛的app官网考研分享的优秀传统,增强了买球赛的app官网考研学子的自信心,为有志于考研的同学点亮了一盏明灯,营造了浓郁的学习氛围。
农学院学生会 供图
农学院学生会 供稿
